找回密码
 注册

QQ登录

只需一步,快速开始

2017第四届中国·宁德自行车爬坡赛报名开始 奖金28550元

admin 2017-11-18 14:56:13 显示全部楼层 阅读模式
  一、 指导单位:
  福建省第十六届运动会宁德市筹委会
  二、 主办单位
  宁德市全民健身领导小组
  三、 总冠名:
  宁德亿利金威投资有限公司
  四、 赞助单位
  中国联通宁德市分公司
  中国石油福建宁德销售分公司
  宁德市蕉城区天髓糕饼店
  福建省六千尺天然矿泉水有限公司
  宁德市恺威商贸有限公司
  五、 承办单位
  蕉城区文体新局
  蕉城区旅游局
  厦门智搏体育文化传播有限公司
  宁德市自行车运动协会
  宁德市圆心自行车运动俱乐部
  六、 协办单位
  蕉城区金涵乡人民政府
  蕉城区交警大队
  蕉城区上金贝景区
  蕉城区斗姆景区
  宁德康美诺口腔医院
  宁德捷安特风驰单车俱乐部
  宁德市友缘游泳俱乐部
  七、 比赛时间和地点
  时间:2017年12月17日
  比赛地点:宁德市蕉城区金涵乡上金贝
  八、 媒体支持
  闽东日报 宁德电视台 宁德晚报 宁德网
  九、 比赛项目设置和规模

1510887848383.jpg


  备注:每组别第一名通过终点后30分钟作为关门时间,视为该组别竞
  赛结束。
  九、比赛项目及比赛线路
  1、比赛线路:金涵乡硕丰蔬菜批发市场—上金贝村村委(终点),全程4.5公里
  2、比赛线路图:

1510887856154.jpg


  3、比赛海拔图

1510887867382.jpg


  十、参赛资格
  1、男子公开组、山地车女子公开组为:年龄在16周岁到60周岁之间身体健康者出生日期(1957年12月17日—2001年12月17日),以参赛报名证件上标注的出生日期为依据)。
  2、山地车男子青年组为16-33周岁出生日期1984年12月17日—2001年12月17日);山地车男子中年组为34-45周岁(出生日期1983年12月17日—1972年12月17日);山地车男子大师组为46-60周岁(出生日期1957年12月17日—1971年12月17日)。
  3、未满18岁的运动员参赛必须持有监护人许可参赛的签字证明,并附有监护人签字的身份证复印件。
  4、所有现役的专业车手(大中华地区包括大陆、港澳台注册车手,其他国家包括UCI级比赛参加车手,参加洲际比赛以及此级别以上的车队队员等),退役车手(指退役连续未满2年者)不能报名参赛。
  5、接受团体和个人形式报名参赛。
  6、正式报名,并签署自行车赛事风险免责声明书的选手才有参赛资格。
  十一、报名费用和报名方式
  1、 报名费用:60元/人含比赛号码布、号码牌、赛事保险、简餐、
  纪念品等。
  2、 报名福利政策:
  (1) 为答谢车友对历届宁德市自行车爬坡赛的支持,凡连续报名
  三届并参赛的选手予以减免报名费,名单届时公布,报名费先交后退。
  (2) 报名选手凭号码牌可免费游览蕉城区金涵乡上金贝和三都
  镇斗姆景区。
  (3) 选手凭报名电话号码可以获赠中石油消费200免30元的电
  子抵扣券(有效期一个月),适用范围为福建区域的中国石油加油站;现场凭号码牌登记姓名、身份证、手机号信息还可以办理每升汽油免0.15元的中国石油加油卡。
  3、报名时间:11月 15日— 12 月10日
  4、报名方式:
  (1)网站报名:登陆www.zbsport.cn选择赛事报名,并进行在线支付(提交报名资料后,若24小时内未付费,系统将自动删除报名资料)
  (2)线下报名:选手可联系林一18959311185并提交材料进行报名。
  (3)报名咨询联系方式:①电话:黄宇18059309655 林一18959311185(请在周一到周五 9:00-12:00;14:00-18:00之间拨打)② QQ群 宁德市自行车运动协会288296349 ③微信群 宁德市自行车运动协会赛事交流群
  (4)报名信息确认:2017年12月13日前赛事组委会将在www.zbsport.cn及"智搏体育"微信公众号公布参赛名单。
  5、报名组别限制:每人仅限报一项.
  十二、竞赛技术规定
  1、本次赛事执行中国自行车运动协会最新审定的《自行车竞赛规则》
  2、本次比赛为分组出发,起点赛道宽度为7米。
  3、本次比赛是自行车爬坡赛;赛道全程4.5公里。
  4、大组竞赛由各分组参赛选手统一集中出发,以到达时间最少者为优胜。
  5、每组比赛都设关门时间。以该组别第一名通过终点后30分钟作为关门时间,关门之后不再记录赛事成绩,视为该组别竞赛结束。
  被关门选手应服从裁判指挥自觉靠边慢骑。不得自行下坡返程、不影响其他组别的选手比赛。如出现上述状况,由此产生的一切后果由该名选手承担。
  8、参赛人员必须为身体健康,热爱自行车运动,能熟练掌握自行车骑行相关技能的自行车爱好者和非专业运动员均可报名参赛;有任何发热、感冒、心脏病、高血压等影响比赛的身体疾病者,服用任何影响神智的饮品、酒类、药物者,组委会有权拒绝其参赛。如继续参赛,选手负有全部的责任和义务。
  9、参赛车辆、头盔、装备、护具等自备,所用器材和装备必须符合中国自协有关规定和组委会要求,否则不得参加比赛。赛事检录时将对参赛的器材和装备进行资格检查,检查通过后方可参加比赛。即使是在赛后,一旦出现被裁判团核准的违规使用比赛器材的行为,该选手也将被取消比赛成绩。参赛队员和车辆须按规定佩戴组委会统一配发的号码布与车牌,不得裁剪,一经发现,取消成绩。车辆要求:限使用符合自行车竞赛规则规定的弯把大组公路车和26/27.5/29吋轮圈尺寸山地车。(轮胎宽度为1.5英寸及以上规格)。可以使用硬叉。
  上一页
  1
  2下一页
  显示全文-->

  10、所有参赛车辆在比赛时必须拆除去可能会导致伤害的非必要配件(如:车锁、车筐、脚撑、后货架等),不得配有任何非人力传动及助动装置;不得使用玻璃器皿。
  11、在比赛时必须始终佩戴安全头盔,比赛前若发现选手无头盔者不得参赛,途中摘掉头盔者,裁判将取消其参赛资格。
  12、参赛运动员须签署法律责任免除与权利放弃声明书。
  13、组委会将为正式报名的运动员购买赛事人身意外保险,参赛人员需要提供正确的证件资料,没有提供证件资料不能参赛,提供错误资料的运动员如果出现意外伤害后果自负。
  14、参赛选手必须正确骑行于规定的比赛赛道上,如果在比赛赛道外骑行出现意外伤害后果自负。比赛过程中公平竞争,不得出现任何阻挡妨害他人行进的行为。运动员离终点一百米,必须直线骑行。严禁偏离自己预先选择的冲刺线路,如有违反者,将取消比赛成绩,如因偏离冲刺线路而导致他人伤害,将要承担相关责任。
  15、组委会将会在比赛结束后举行颁奖仪式,请获奖运动员准时在指定等候区等待颁奖。未按时参加颁奖仪式的选手视为放弃奖项。
  组委会在赛道上设有裁判车、工作车、救护车等赛事工作车辆。
  16、严重违反竞赛规则和规程的运动员.或发生相关违反体育道德的运动员.裁判组将取消其本场比赛资格。
  17、申诉:参赛选手或领队,若对比赛成绩有异议,须在成绩公布10分钟内携有效证据向裁判团提出书面申诉,超时无效;申诉时提交伍百元申诉费用,申诉成功,费用退回,申诉失败,费用不退。裁判团的裁决为最终裁决,不得再次申诉。若对参赛运动员的参赛资格有异议,可在赛事过程中携带有效证据上报组委会。一经核实后,组委会将对当事人做相应的处理。
  18、如出现气候等不可控因素影响竞赛安全的突发状况,组委会有权减少比赛里程、调整线路,甚至暂停、取消比赛。
  运动员如退出比赛,须立即摘下号码牌交予裁判或收容车,且该名运动员不得通过终点线。
  19、运动员不得在赛道上随意扔任何物品,必须带到指定区域妥善处理。
  20、因为是爬坡赛。为了安全原因。比赛结束后所有参赛选手不得自行下山,由组委会安排车辆护送参赛选手安全下山离会。
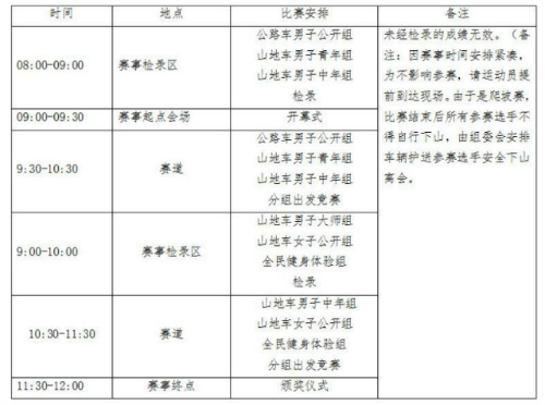
  十三、日程安排

1510887881799.jpg


  十四、报到时间和地点及注意事项:
  1、报到时间:2017年 12 月16日8:00-20:00
  2、报到地点:宁德市自行车运动协会(蕉城区下宅园前岗弄1号,宁德市公安局大门隔壁)

1510887893500.jpg


  3、报到注意事项:
  (1)参赛选手请认真阅读"竞赛规程"(详见www.zbsport.cn)。
  (2)参赛选手需在规定的时间到报到处报到,以免影响参赛。参赛选手须凭本人身份证等有效身份证明到报到处领取参赛包,并签署免责声明书。代领时必须出示身份证复印件或者身份证照片,必须提供由本人签署的免责声明方能代领(免责声明见竞赛规程附件)。
  (3)报到时需缴纳计时器押金:100元,比赛结束后凭完好的计时器芯片及收据,于2017年12月17日14:00前凭借完好无损的芯片办理退还押金,逾期组委会有权不予受理。
  (4)赛后领取奖金必须出示本人身份证。领取纪念品和简餐须凭车前号码牌,请不要随便丢弃。
  (5)考虑到天气原因,组委会安排专车从起点到终点的行李运输,但不包括且不限于手机、现金、首饰等贵重物品。领取行李时须本人凭借号码布领取。
  (6)为防止车辆出现意外和主会场整齐,请车友将自行车集中在停放区摆放,有志愿者专人看管,推车时按号码布领取。
  (7)请注意保护当地环境,不随便扔垃圾,爱护当地村民财产,与村民和谐共处。
  十五、奖金分配表:(单位:元)
  备注:总奖金28550元

1510887902147.jpg



1510887909460.jpg


  1、 选手奖金个人所得税由选手自行承担;
  2、 如单个组别参赛人数不满50人,取参赛人数的20%进行奖励。
  获奖运动员领取奖金时,必须持本人身份证签字领取。
 
回复

使用道具 举报

大神点评1

您需要登录后才可以回帖 登录 | 注册